John Carpenter’s “The Thing” is probably one of the most seminal sci-fi horror movies, along with Alien; it was not a great success at its theatrical debut, but later on home media it gained a great cult following; it was released in many different formats, and I’m listing only some here:
- VHS
- Laserdisc
- DVD
- HD-DVD
- Blu-ray: Universal, Shout, Arrow, Turbine
- UltraHD Blu-ray
Every subsequent release added something, but sometimes left behind others… laserdisc improved the quality of audio video presentation, and on the Signature Collection it restored finally the song “Superstition” – that was replaced with a forgettable one for right issues, and sadly continued to be used also for some DVD foreign languages…
Then the DVD improved a bit the video quality, but lacking the powerful Dolby Surround PCM track found on the laserdisc, replacing it with a new Dolby Digital 5.1 track – good, but still a… revision? More on this later…
Then the Universal HD-DVD and Blu-ray came; even if they shared the same master, the former retain more image quality due to the fact the latter was DNR’ed, but it brought an English DTS track that could have been better than the DVD one, while the HD-DVD had “only” a Dolby Digital Plus.
After a while, a plethora of Blu-ray came one after the other in few years span: the Shout! version used a new 2K interpositive master, along with a 4.1 DTS-HD MA from 70mm, but suffered of over sharpening; the Arrow version used a 4K original negative master; while this improved the overall video quality, it was a bit soft – in particular if we think that it used a 4K master – and it has a smaller frame size; then the Turbine version used the Arrow master “fixing” a gamma error and also audio tracks sync issues.
And finally we got the brand new UltraHD Blu-ray; a true UHD release, with greatly improved quality, yet it lacks any original audio track; they decide to “enhance” the audio mixing it in a new DTS:X version; while it is not the worst remix around, it’s a pity that they do not add also any original track… or, it’s just a marketing move, to push all us, fanatic aficionados, to buy yet another release?!?
Well, time to disentangle “The Thing” now!!! What do I mean?
Until now, there was not a single edition with some problem, and none that we could call “definitive” – yes, even the last one… quality improvements, sure, but also some steps backwards… let’s discover every…Thing!
Theatrical release
“The Thing” was released in 1982 on film prints; most of them were 35mm, while few (six, if I’m not mistaken) were 70mm blow-ups; for the 35mm version the aspect ratio was 2.39:1 and the audio track was mainly Dolby Stereo (some mono prints were made), while for the 70mm aspect ratio was 2.20:1 and audio track used 6-track magnetic, most probably Dolby “baby boom” format (left center right surround plus two channels used for low frequency effects).
Home media releases: video
I leave VHS out simply because I never had that, so I can’t speak about its quality.
Laserdisc was the first “high resolution” media; a whopping (roughly converted in pixel) 560×480 resolution for NTSC and 560×576 for PAL, brought original aspect ratio video into the collectors’ homes; still, it was far from perfect; apart the obvious (for actual standards) low resolution, the video was plagued with all the analog format problems, like drop-outs and chroma errors; still, according to many, it retained the theatrical color grading – even if with some problems here and there; frame size not full, and ratio uncorrect – 2.27:1 and 2.35:1.
PAL DVDs used the same SD master of laserdisc; colors were more or less the same; improved quality due to digital video; frame size bigger in the horizontal plane, but ratio still uncorrect at 2.35:1; image “wobble” a bit throughout all the duration of the movie. First Collector’s Edition has different color grading; second Collector’s Edition seems to use the Universal HD-DVD/Blu-ray master.
The Universal HD-DVD and Blu-ray used a new HD master; color grading is different from the previous editions; frame size is a bit smaller than the DVD on the horizontal plane, but bigger on the vertical one; obviously also the aspect ratio is wrong; as written before, the HD-DVD has no (or less) DNR in comparison to Blu-ray.
Now the fun begins! First we had the Shout! Factory Blu-ray; albeit resolution was higher than previous Full HD versions, thanks to a new 2K scan from interpositive, image was oversharpened and DNR’ed (the famous disappearing pingpong ball); frame size more or less like the previous ones, aspect ratio still wrong; color grading again different, with a blueish tone, but this time was “Supervised And Approved By Director Of Photography Dean Cundey”, so hey, it MUST be the right one, isn’t true?
Nope! One year later, the Arrow edition was released, with a brand new 4K scan from original negative; again different frame size – narrower on horizontal plane, and subsequent wrong aspect ratio, and guess what? A new, again different color grading… but this time was “supervised and approved by director John Carpenter and director of photography Dean Cundey”… ah, I see, now the director must have helped the director of photography to get the color grading right, RIGHT?!?
Then came the Turbine edition, that fixed a gamma error in the Arrow edition; apart that, and a very very slightly different color grading – probably due to encoding – the video, using the same Arrow master, it’s the same. Ah, and don’t forget there was also a re-release of Shout, this time including, guess what? Yep, the Arrow master!
So we have two masters approved by the DoP; problem is, the color gradings are wildly different!!! How can someone give some weight to this anymore?!? I mean, I can undestand the fact that using masters taken from different sources, the colors can not be the same, and one (or both) should be regraded, but if the result is more than a tad different, I’m done… “A TAD?!?”
And last but not least, the best version ever – since now… the almighty UltraHD Blu-ray 2160p – I’ll refuse to call it 4K, as for me this tag is reserved only to 4096 pixels wide sources. It is praised by anyone on the forums and on few reviews, but is it perfect?
I must admit that, for the moment, it’s the best version ever, visually; it’s four times the resolution of previous 1080p – yep, even the one that used the 4K master – hence it has a stunning detail; grain is a pleasure, even if someone would like more… color grading is… yes, of course, again different from anyThing else, but it’s quite good; but it’s far from the original – you know, I like to see white snow, not blue or magenta!
The frame size is again narrower than previous versions – narrower than DVD, HD-DVD and Shout!; it is similar to Arrow, so *maybe* it uses the same master (take it with a grain of salt, though!) – and again, of course, its aspect ratio is NOT the right 2.39:1; also, there are some shots that are zoomed in!!! I mean, they literally cropped ALL FOUR SIDES for (admiteddly few) shots, like when McReady wearing glasses watches the sky, or when he’s near the ice sarcophagus in the Norwegian camp, or when the five men talk after they locked Blair – you can see this here; pretty sure there are others, but these are the ones that came to mind as they are really noticeable to whom has watched it so many times… Another Thing is the chroma noise, and the fact that someone has problems playing the disc on some players – namely Panasonic. And what the heck is that “color blob” that is on the flying saucer in the opening sequence?
So, video wise, there is no clear winner on everything… for color grading, it seems that laserdisc is the most similar to the theatrical version – probably the master used was created from an answer or interpositive print, as it was often the case at the time; for frame size, DVD has the widest image while Arrow has the tallest; none has the full frame size and of course the right aspect ratio – while DVD lacks some image on top and/or bottom, it has the biggest image size; for details, grain, and lack of DNR, I say UltraHD Blu-ray for sure, even with its flaws.
EDIT 2021-09-29:
A series of screenshot comparisons to show color gradings; from top left to bottom right: PAL laserdisc, PAL DVD, HD-DVD, Shout! Blu-ray, Arrow Blu-ray, UltraHD Blu-ray

Dog’s fur is quite different in the HD-DVD, while similar in the others; Arrow has magenta snow, and UHD-BD is darker than the others.

This time HD-DVD is darker; Arrow has still that magenta blanket.

Dog’s fur is again different in the HD-DVD; this time snow is more blueish on Arrow; wall color is greenish on LD, DVD, HD-DVD and Shout BD, while blueish on Arrow and UHD-BD.

Here LD has less saturation, with just a hint of green in the ice; DVD is similar; Shout is greenish and the others blueish; note that UHD-BD is zoomed in.

Again less saturation in LD and DVD; HD-DVD and Shout are similarly blueish, Arrow has a hint of magenta, and UHD-BD has a strong teal blanket.

All versions have similar colors except Shout; it is very blueish and completely different from the others.
These are random comparisons; in many instances the versions are very similar, while other times they differ slightly, and many times are quite different; personally I prefer the LD, even if often is less saturated, still has that “80s look” that I like; UHD-BD is close in many instances, but often its snow it blueish, and in few occasion is leaning toward magenta.
What I noticed is there is no consistency in any version; having not a 35mm print as color reference to watch and compare directly is pretty impossible to say which one has the closest color grading to projected film print.
EDIT 2021-09-28:
To show better the differences in the aspect ratio, take a look at these pictures (UHD-BD with green border, DVD with red border) – I selected them because of their widest and tallest frame sizes:




Assuming the UltraHD Blu-ray aspect ratio of 2.35:1 is right – meaning not vertically and/or horizontally stretched in comparison to the original frame – in the best case scenario it has only 92 percent image of original frame; if, at the contrary, we assume the UltraHD Blu-ray height as the same of the original frame, it means its frame was vertically stretched, but losing only around 5 percent in comparison to original frame.
In any case, the Ultra-HD Blu-ray has the wrong aspect ratio – assuming its image is not stretched it’s still 2.35:1 Vs original aspect ratio of 2.39:1 of 35mm prints – and its missing part of the image (at least 5 percent, but probably more than 8 percent).
EDIT 2021-09-30:
Comparing the DVD to the Arrow BD, that used a 4K master from the original negative (and as I suspect as well as the UHD-BD), I noticed that the two didn’t align well; only after some stretching the DVD frame was aligning with Arrow BD; this lead me to strongly suspect the master used for the DVD (and LD) was made from an anamorphic print, probably a release print.
/END EDIT
Home media releases: audio
Several laserdiscs included the stereo Dolby Surround encoded, in analog and/or digital tracks; it is supposedly the theatrical mix found in the 35mm prints; the only difference is they have the song “Superstition” replaced – even on the French laserdisc; it was reinstated with the Signature Collection edition, along with a new Dolby Digital 5.1 audio track – probably the same used for DVDs, but I have no proofs of that.
On some foreign tracks found on DVD, there were still the missing “Superstition” song – like Italian and Spanish tracks; a fun fact is the replaced song is different from the French PAL laserdisc – which is worst is still debated, though!
According to Widescreen Review: “The original 4.0 printmaster has been remastered and coded in Dolby Digital 5.1 discrete.”; other languages should have used the same master – apart the replaced song – encoded mostly in Dolby Digital (2.0 Dolby Surround Encoded or 5.1) and at least in DTS Half Rate for French.
On the Universal HD-DVD we find a Dolby Digital Plus 5.1, while on Blu-ray there is a DTS 5.1 track; they are different from the DVD, but I have no further info (yet).
And then yes, here we are (again) to the famous Shout edition; apart the DTS HD-MA 5.1 track that uses the same master of the Universal version, and a DTS-HD MA 2.0 (Dolby Surround encoded) that is NOT the same used for the Signature laserdisc, the studio claims “NEW 4.1 Audio Mix Created From The Original 70MM Six Track Dolby Stereo Soundtrack”; so good, we have the best, original audio track this time… oh oh oh, nothing more far from the truth… more on this later!
Arrow for its release claims “Original Mono and DTS-HD Master Audio 5.1”; the latter should be the same of the Shout, while I can’t tell anything about the former… Turbine used the same 5.1 track from Arrow and Shout, plus the 2.0 and 4.1 tracks from Shout, but it claimed to fix sync issues; while it should be true, it is known that each version has minimal sync differences, so it can be true, or not.
UltraHD Blu-ray made a very wrong move; it includes only the DTS:X remix, without any previous versions; even if it’s not the worst track, anyone who has watched (and heard) other versions before, can clearly hear that something is wrong – despite what the reviews say, I trust more my hearing and the one of other fans.
Almost forgot the Shout 4.1 track… read well: “… Audio Mix Created…” – it does not mean the 4.1 IS the 70mm 6-track mix – with the obvious omission of the left center and right center “baby boom” channels mixed into the LFE… indeed, the Shout 4.1 track is – drum roll… – nothing more than a glorified 5.1 DVD version – using only one of the surround channels… do you need proofs?
Surround channels (left for the 5.1); from top to bottom: Shout 2.0 upmixed with a professional Dolby Pro Logic decoder; Shout 5.1; Shout 4.1; DVD 5.1 English track

As you can see, the Shout 4.1 and the DVD 5.1 surround tracks are identical; the other channels (not shown) are almost identical, only the LFE on Shout is a bit pumped up, while the 2.0 is clearly not a foldown of the 5.1 or 4.1 tracks.
If you notice the Dolby Pro Logic’ed 2.0 track surround channel, it is much more active; the 4.1 and 5.1 just silenced many parts, hence they CAN NOT BE a proper 70mm 6-track remix; they could have used the 6-track master, for sure, but the surround channel(s) is(are) heavely edited.
Hence, audio wise, the best track is the laserdisc PCM Dolby Surround – it contains a lot of surround information and is more alive and wraps around the listener in the right way, not like the DTS:X.
Last thought: as someone stated that the stereo PCM track from the Signature laserdisc is only a folddown of the Dolby Digital 5.1 included in the same disc, that are thought to be from the 70mm 6-track master, and as the upmixed PCM track shows a lot more information on the surround channels, it means that those info are included in the 5.1 track; if it’s true, it means that the Signature Dolby Digital 5.1 is the best original track available!!!
EDIT 2021-09-28:
To be clear: although the Dolby Stereo (a.k.a. Dolby MP Matrix a.k.a. Dolby Surround) could introduce some artifact due to its matrix nature, it would never add so much info on surround sound like in the following extract – “Superstition” song:

File: https://mega.nz/file/209SAJpL#2MzP3hpWpHXhkgjlTOg2kqWHlEj0ks5_Bp_4wic7OeA
Further discover: Shout 4.1 and, in a less severe form, Shout 5.1 (and Arrow 5.1, as they are basically the same, if not identical tracks) have asimmetrical and offset waveforms in some parts; I’m not an expert, but there were some problems for sure during the processing…

Last Thing: others noticed too that 4.1 is “built upon” 5.1, and DTS:X is “built upon” 4.1; if they are not created (read: remixed) from 70mm but an actual proper representation, I’d choose the LD 5.1 without thinking a second about it; also, the 24bit are useless, in particular in this case where dynamic range is limited to around 70dB, that roughly correspond to 12 bits!
EDIT 2021-09-26:
Checked the laserdisc tracks (Signature and Widescreen) – compared several dozen short pieces: apart the level (that is 2.44dB lower for the Widescreen), they are almost identical – both according to the waveforms and by ear.
Signature has less noise, and sometimes higher level (when leveled with widescreen), like when the thing comes out of the blood plate, while some others are lower, like chopper around 37m – we are in the 2-3dB ballpark.
Widescreen missing about 172ms around 1:08:23, a silence that should not be there around 1:26:41 – apart “A TAD?!?” at side change; the only difference I spotted is around 1:28:18 where is more “phasey” – can’t express better…
According to this, is not impossible to think that the Signature is just a fold down of the 4-track stem – clues are higher level in general, and in particular on some spots; the lower noise floor; the better fidelity (that I noticed in just one spot, but could be there somewhere else); in that case, the Signature AC-3 should be the best track available!
If someone has that laserdisc, a simple test could be made; a surround system is needed, though.
Select the AC-3 track, and just go around 15m, when “Superstition” is playing; check if the song is playing from the surround speakers continuosly after Naul’s shot, or just briefly only when the meeting room is shown.
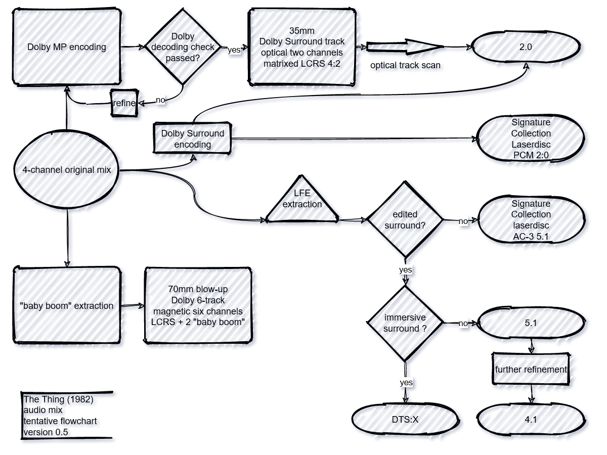
I tried to make a flowchart of the audio mix – WARNING! Speculative version…

The 70mm “spread” transfer was done at night at Goldwyn sound by Bill Varney alone after we had completed the 35mm mix ( they were already mixing another film during the day ). I said “transfer” because as I remember there was essentially no remixing done. This was a technical process done over 4 evenings performed by Varney and a couple of technicians in the machine room. I was there, and remember him standing at the console, setting things in motion and then leaving until the reel was completed…
stuart cohen
/END EDIT
Home media releases: other Things
Commentary: the original commentary by John Carpenter and Kurt Russell found on the Signature laserdisc and on DVDs was later edited and put on several other editions; so if you want to have the original commentary, don’t count on newer versions!
Extras: there are TONS of extra scattered around various editions; problem is, again, there are some featured on a given edition while lacking on the other and vice versa; so, your only option is to get’em all – if you already didn’t!
Conclusions
Until now, there is no perfect edition of The Thing; the best video wise is the UltraHD Blu-ray, still no perfect thought; audio wise is the Signature laserdisc.
What to do then? Well, you have several options:
- watch the UltraHD Blu-ray “as is” if you can live with (quite heavily) remixed audio
- remux the UltraHD Blu-ray video with laserdisc track or at least Shout 2.0
- wait for the next edition – don’t worry, IT WILL come sooner than later
Pick your poison… personally, I’m waiting for the DCP 4K to come!!!
References:
http://www.dvdbeaver.com/film5/blu-ray_r…lu-ray.htm
https://caps-a-holic.com/c_list.php?c=4380
https://forum.fanres.com/thread-4162-pos…l#pid74997
http://dvdcompare.net/comparisons/film.php?fid=13548
http://dvdcompare.net/comparisons/film.php?fid=166
Edits:
- deleted references to the single frame gamma error on Arrow
- added comparison between laserdisc tracks
- added tentative audio mix flowchart
- added Stuart Cohen’s quote
- added frame comparisons
- added further audio tracks comparisons
- added color grading comparisons
- updated audio mix flowchart to 0.5
Have you noticed any high end roll off, either by ear or in measurements? This seems to be a plague of varying degrees on home video to this day, either by EQing or heavy handed noise reduction. I’ve seen some recent releases that start rolling off at 2kHz! The result is varying degrees of dullness and muffling. Then of course there are tracks like the Dolby Surround 2.0 (lossy!) Blu-ray track on Poltergeist (US BD 2010) that sound bright and alive, but these seem to be the exception.
Nope, I didn’t notice any HF roll off – but maybe because I didn’t look for it!